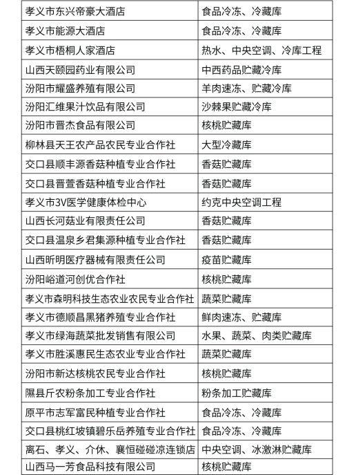
工程案例
更多
山西孝義制冷設備專賣_中央空調冷庫安裝
山西華凌制冷科技有限公司,前身為【鐵南】華菱制冷,于2006年開始營業。迄今為止已經經歷了十余年風雨歲月。是目前孝義市乃至呂梁地區安裝冷庫、中央空調、酒店熱水、水質處理、空氣能采暖,成績卓著的專業制冷暖通公司。
經營項目:承接專業冷庫工程設計建造、安裝大型冷庫、中小型低溫冷藏速凍庫,水果、蔬菜貯藏等業務。并承接國內國際品牌冷源設備、壓縮機、冷庫門、冷庫板、冷風機、制冷組裝工程,同時兼營維護商用、家用中央空調、凈化設備及制冷配件。水產外貿、果蔬保鮮、低溫實驗室、恒溫恒濕等工程項目。
更多
Copyright @ 2025 山西孝義制冷設備專賣_中央空調冷庫安裝 ?ICP:晉ICP備20001761號-1 No:78913







